فهرست مطالب
پاوربانکها به عنوان منبع پشتیبان تغذیه الکتریکی برای گوشیهای هوشمند، تبلتها و سایر دستگاههای همراه، نقش بسیار مهمی در زندگی روزمره ایفا میکنند. با افزایش استفاده از این دستگاهها، افزایش عمر باتری پاوربانک به یکی از دغدغههای اصلی کاربران تبدیل شده است. در این مقاله سعی شده است تا با استفاده از ترفندهای عملی مستند و نکات فنی بهبود عملکرد پاوربانک، روشهای افزایش طول عمر باتری آن به تفصیل بررسی شود.
بررسی اجمالی و اهمیت افزایش عمر باتری پاوربانک
با گذشت زمان و استفاده مکرر، باتریهای لیتیوم یون موجود در پاوربانکها دچار فرسایش و کاهش ظرفیت میشوند. عواملی نظیر دمای محیط، استفاده از کابلهای نامناسب، نحوه شارژ و تخلیه کامل باتری میتوانند شدت این کاهش ظرفیت را افزایش دهند. در نتیجه، رعایت نکات فنی و کاربری صحیح میتواند باعث افزایش تعداد چرخههای مفید شارژ و نهایتاً بهبود عملکرد دستگاه شود 24. در ادامه به تشریح دقیق راهکارهایی میپردازیم که با اجرای آنها میتوان از عمر مفید و کارایی بالاتر پاوربانک نفع برد.

روشهای عملی افزایش طول عمر پاوربانک
انتخاب برند معتبر
انتخاب محصولاتی از برندهای معتبر یکی از مهمترین عوامل در تضمین کیفیت باتری و افزایش عمر پاوربانک است. برندهایی مانند انکر و بیسوس در بازار ایران به عنوان تولیدکنندگان دارای سابقه طولانی و استانداردهای بالا شناخته شدهاند. خرید از این برندها تضمین میکند که پاوربانک از مواد اولیه با کیفیت و با روشهای کنترل دقیق تولید شده باشد، که در نتیجه عمر مفید بالاتری را فراهم میآورد .
استفاده از کابل و آداپتور باکیفیت
استفاده از کابلها و آداپتورهای اورجینال یا تایید شده از اهمیت ویژهای برخوردار است. کابلهای ارزانقیمت ممکن است نتوانند جریان برق را به صورت پایدار انتقال دهند و منجر به نوسانات برقی، گرمای بیش از حد و آسیب به باتری شوند. به همین دلیل توصیه میشود از کابلهای با ظرفیت انتقال بالا (حداقل ۳ آمپر) و آداپتورهای معتبر استفاده کنید تا از انتقال بهینه انرژی و کاهش ریسک آسیب رساندن به باتری اطمینان حاصل شود.
اجتناب از شارژ بیشازحد و تخلیه کامل
یکی از رایجترین اشتباهات کاربر، نگه داشتن پاوربانک در وضعیت شارژ کامل یا تخلیهی کامل است. از یک سو، داشتن باتری در سطح ۱۰۰٪ برای مدت طولانی موجب ایجاد گرمای غیرضروری و ایجاد استرس در ساختار شیمیایی باتری میشود 210؛ از سوی دیگر، تخلیه کامل باتری (رسیدن به 0٪) نیز چرخههای شارژ را سریعتر کاهش داده و عمر مفید آن را پایین میآورد 23. بنابراین توصیه میشود که سطح شارژ بین ۲۰٪ تا ۸۰٪ نگه داشته شود و پس از رسیدن به ۱۰۰٪، پاوربانک از منبع برق جدا شود .
مدیریت دما و حفظ شرایط بهینه
دمای محیط تأثیر بسیار زیادی در عملکرد و عمر باتری پاوربانک دارد. قرار گرفتن در محیطهای داغ (بالای ۴۵ درجه سانتیگراد) میتواند چرخههای شیمیایی داخل باتری را تسریع کند و در نتیجه ظرفیت آن را به شدت کاهش دهد 12. به همین دلیل، بهتر است پاوربانک را در مکانهای خنک و تحت سایه نگه دارید و از قرار دادن آن در معرض نور مستقیم خورشید خودداری کنید. همچنین در دماهای پایین (زیر صفر درجه سانتیگراد) عملکرد باتری کاهش یافته و شما نیاز به تلاش بیشتری برای شارژ آن خواهید داشت.

استفاده نوبتی از چند پاوربانک
اگر صاحب چند پاوربانک هستید، بهتر است از آنها به صورت نوبتی استفاده کنید. استفاده مداوم از یک واحد باعث میشود که چرخههای شارژ و دشارژ به طور متمرکز بر همان باتری اعمال شود و در نتیجه عمر مفید آن سریعتر کاهش یابد 8. چرخش میان چند پاوربانک باعث میشود که فشار شارژ در میان آنها به طور مساوی توزیع شود و نتیجه آن افزایش طول عمر هر کدام از آنها خواهد بود.
اجتناب از استفاده همزمان در حین شارژ
استفاده از پاوربانک برای شارژ دستگاههای همراه در حین شارژ خود، اگرچه در برخی مدلها با ویژگی شارژ همزمان (pass-through charging) پشتیبانی میشود، اما در اکثر موارد میتواند منجر به تولید گرمای اضافی و فشار زیاد بر باتری شود. بنابراین، مگر آنکه دستگاه به طور خاص از این ویژگی پشتیبانی کند، توصیه میشود از شارژ همزمان خود پاوربانک جلوگیری شود تا به سلامت و کارایی باتری آسیب نرسد.
محافظت فیزیکی و نگهداری صحیح
ضربههای مکانیکی، سقوط و تماس با آب یا رطوبت میتوانند به پاوربانک آسیبهای جدی وارد کنند. استفاده از کیف یا قاب محافظ ویژه برای پاوربانک، یکی از راهکارهای مهم در جلوگیری از آسیبهای فیزیکی است 13. علاوه بر این، اگر پاوربانک دچار بادکشیدن یا تورم شد، نشانهای از آسیب جدی باتری است که در آن صورت باید از استفاده از آن خودداری کرده و در صورت امکان تعمیر یا تعویض شود.
نکات مرتبط با شارژ سریع
پاوربانکهای مجهز به فناوری شارژ سریع (مانند Quick Charge و Power Delivery) امکان شارژ دستگاهها در زمان کوتاهتر را دارند؛ با این حال، استفاده مکرر از شارژ سریع ممکن است منجر به افزایش دما شود. گرمای اضافی حاصل از شارژ سریع میتواند در طول زمان تأثیر منفی بر عمر باتری داشته باشد 15. بنابراین، در مواقعی که نیازی به شارژ سریع احساس نمیشود، بهتر است از حالت شارژ استاندارد استفاده کنید تا از آسیب ناشی از گرمای بیش از حد جلوگیری شود.

مطالعات موردی و تجزیه و تحلیل دادهها
تحلیل تأثیر دما بر عمر باتری
تحقیقات نشان میدهد که دمای محیط نقش مهمی در چرخه حیات باتریهای لیتیوم یون دارد. بر اساس مطالعات صورت گرفته، در دمای ۴۵ درجه سانتیگراد، عمر باتری نسبت به دمای ۲۵ درجه سانتیگراد تا ۵۰٪ کاهش مییابد 12. این دادهها اهمیت مدیریت دما را در استفاده و نگهداری پاوربانک بهوضوح نشان میدهد. به همین دلیل حفظ دمای مناسب ضمن افزایش عمر باتری، از ضروریترین شرایط به شمار میرود.
جدول زیر به مقایسه برخی از روشهای کلیدی برای افزایش عمر باتری پاوربانک و تأثیرات آنها میپردازد:

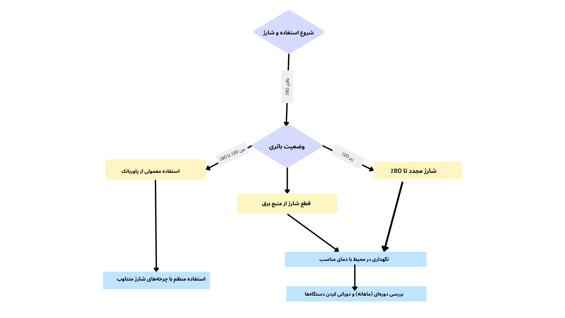
دیاگرام روند شارژ بهینه باتری پاوربانک
این دیاگرام نشان میدهد که چگونه با توجه به وضعیت سطح شارژ، اقدامات متناسبی برای شارژ یا استفاده از پاوربانک انجام شود. همچنین اهمیت نگهداری در دمای مناسب و بررسی دورهای برای بهبود عملکرد و افزایش عمر باتری روشن شده است.

چکلیست نهایی:
خرید از برند معتبر
استفاده از کابل و آداپتور باکیفیت
شارژ در محدوده ۲۰٪ تا ۸۰٪
عدم نگه داشتن پاوربانک در معرض دمای بالا یا پایین
چرخش منظم بین چند پاوربانک (در صورت وجود)
اجتناب از استفاده همزمان در حین شارژ (به غیر از موارد پشتیبانیشده)
محافظت از دستگاه در برابر ضربه و رطوبت
بررسی دورهای وضعیت شارژ و نگهداری صحیح
نتیجهگیری
افزایش عمر باتری پاوربانک تنها به استفاده صحیح از تجهیزاتی با کیفیت مربوط نمیشود؛ بلکه رعایت عادات شارژ مناسب، مدیریت دقیق دما، محافظت از پاوربانک در برابر آسیبهای فیزیکی و استفاده هوشمندانه از تکنولوژیهای شارژ سریع نیز از عوامل مهم در بهبود عملکرد و دوام این دستگاهها محسوب میشوند. با اجرای ترفندهای مطرح شده در این مقاله، کاربران میتوانند از سرمایهگذاری خود در پاوربانک بیشترین بهره را ببرند و تجربهای مطمئن و بهینه از شارژ دستگاههای همراه خود داشته باشند. شما میتوانید با مراجعه به فروشگاه اینترنتی تکنوویرا قدام به خرید انواع پاوربانک با بالاترین کیفیت و مناسب ترین قیمت نمایید.